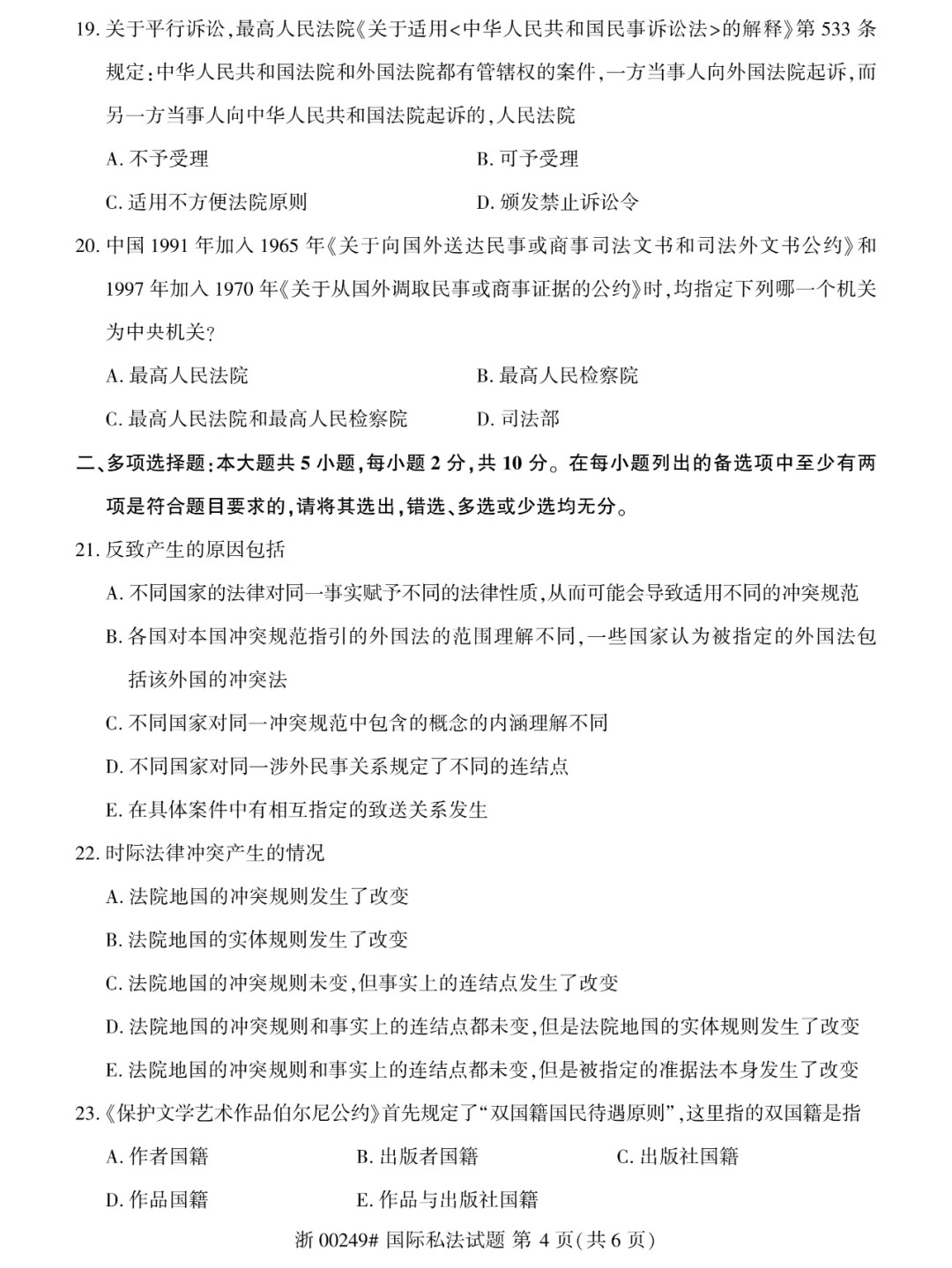
2024年4月重庆国际私法自考真题
 立即购买 
        
        
          
      
       
      
      
      《自考视频课程》名师讲解,轻松易懂,助您轻松上岸!低至199元/科!






以上就是关于“2024年4月重庆国际私法自考真题”的全部内容,如需了解更多报名时间、准考证、考试安排、成绩查询、自考专业、院校查询、考试教材、自考真题、自考课程购买等的相关问题,可随时添加重庆自考网《专业老师微信》进行在线沟通了解哦~
转载请注明:文章转载自(http://www.cqzk.cq.cn)

《重庆自考网》免责声明:
1、由于考试政策等各方面情况的调整与变化,本网提供的考试信息仅供参考,最终考试信息请以省考试院及院校官方发布的信息为准。
2、本站内容部分信息均来源网络收集整理或来源出处标注为其它媒体的稿件转载,免费转载出于非商业性学习目的,版权归原作者所有,如有内容与版权问题等请与本站联系。联系邮箱:952056566@qq.com







  














